您目前的位置:首页 > 国家助学贷款

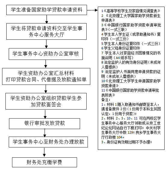
北京理工大学校园地国家助学贷款申请指南

 

说明:

1、具体时间节点按照本学年国家助学贷款办理通知进行,过期不予补办;

2、如办理校园地国家助学贷款前已缴学费,贷款将退至学校发放招商银行一卡通,请于放款通知二周后查询;

3、如果你已申请校园地国家助学贷款,请不要在学校发放招商银行一卡通内存钱,如卡内存钱足额学费,学校将自动扣缴学费。